{{ $t('FEZ002') }} 訓育組|
說明:
☆★參賽作品件數
同一類組每人「限繳1件作品」,且每件作品之創作人數為1人,指導教師亦為1人,每人至多參加2類組別。
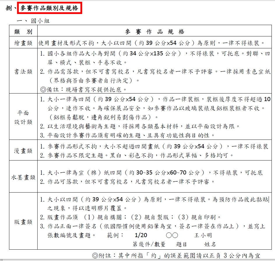
☆★請自行審核【參賽作品類別及規格】是否符合比賽規格(大小、高度、厚度等),若因作品不符合規格而影響參賽權益,自行負責。
(若不符合比賽規格=退件)

☆★五項藝術美術比賽校內收件流程:
|
期程 |
流程 |
|
09/06(五) 中午12:00止 逾時 不收件 |
1.請家長在作品背面【右下角】用鉛筆註明【1班級/2座號/3姓名/4作品題目名稱/5參賽組別/6類別/7校內指導老師姓名(若校內沒有指導老師請填寫「無」)】 |
|
09/09-09/13 |
2.由校內教師進行作品初審 |
|
3-1初審未通過-校內廣播請學生將作品領回 |
|
|
3-2初審通過-校內進行線上報名,發下資料請家長確認無誤後簽名繳回。 |
|
|
09/16-09/19 |
4校內初審選出之作品,學校會【統一】協助線上報名並印製正式報名表、作品卡(貼於作品背面右上左下)並請【參賽學生】、【未滿20歲之參賽者家長或監護人簽章】 及【學校校內指導老師】在作品卡上面親簽。
|
|
10/02(三) |
5.學校統一將作品送件至比賽收件單位。
國小組:臺北市松山區民族國民小學 (地址:臺北市松山區民生東路四段97巷7號,電話:(02)2712-4872轉945) |
☆補充事項:
一、參賽作品需為學生個人之創作,如屬臨摩、抄襲或經查係他人加筆之作品、或曾經參加其他任何展覽之得獎作品,不得參賽,違者取消入選資格。
二、參賽作品組別、類別、規格及材質等項目,如有未按個別規定及本實施計畫內所載之任何規定者,該件作品取消得獎資格。
三、作者請加強作品之固定與保護,以免運送過程中作品受損影響比賽成績。
{{ $t('FEZ012') }}
{{ $t('FEZ003') }} Invalid date
{{ $t('FEZ004') }} 2024-09-12|
{{ $t('FEZ005') }} 1207|